为了及时传达学校最新防疫政策,帮助同学们了解掌握“吉大订餐”微信公众号线上订餐流程以及注意事项,今年会于2022年4月8日中午12时召开2019级、2020级本科生线上年级大会,本次会议由学生辅导员尹暄齐主持,学院党委书记高福和、院长孙博兴以及2019级、2020级全体学生共同参与了本次会议。
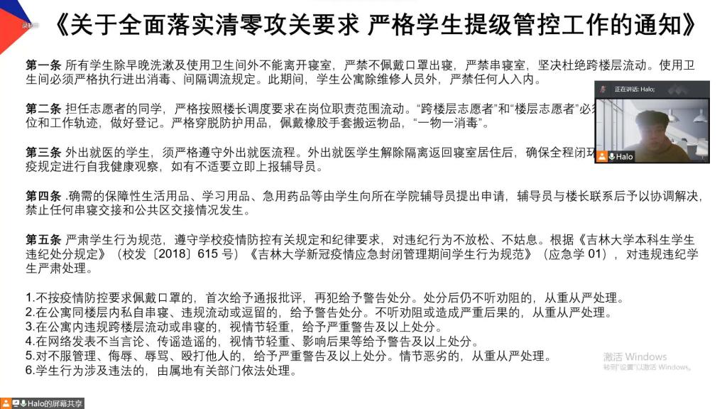
会议伊始,尹暄齐老师为同学们解读了学校发布的《全面落实清零攻关要求,严格学生提级管控工作》文件精神,他表示:在抗疫的关键时期,同学们一定要严格遵守疫情管控工作细则,落实落细清零攻关任务要求,继续坚持配合属地、学校防疫工作,为争取早日解封打下基础。紧接着,尹暄齐老师向同学们解读了学校最新发布的关于网上订餐的通知,带领同学们认真学习线上订餐流程并提醒同学们注意订餐时间,保证健康的饮食生活习惯。随后,针对隔离期间同学们的网课学习情况,尹暄齐老师通报了上周的查课情况并指出,2019级、2020级同学虽然能保证全员到课,但有踩点、迟到的情况出现,他希望同学们能做到上课提前5分钟进入线上课堂,室友之间互相帮助、互相提醒、共同进步,保持积极的学习态度和良好的学习状态。最后,尹暄齐老师叮嘱同学们在静态封控的生活状态下要注重用电安全和寝室卫生,及时整改安全隐患。
会议最后,学院党委书记高福和老师、院长孙博兴老师分别此次会议进行总结,高福和老师首先问候各位同学在校隔离期间的生活学习情况,对同学们在防疫特殊期间支持配合学校、学院工作给予认可和表扬。同时,高书记向同学们解释了学校开展网上订餐的原因,勉励同学们在思想上保持乐观向上,不信谣、不传谣,勠力同心、共克时艰。
孙博兴老师指出:本次封控隔离时期,是对同学们的一次 “闭关” 锻炼,无论是在生活学习上,还是在心态上,同学们都要重视自我提升,多反思、多总结。他希望同学们在面对疫情带来的饮食、学习、心理状态等方面的暂时问题要及时调整、及时反馈、及时解决,利用好这段时间实现自身的成长和蜕变。
本次年级大会的成功召开,加强了同学们对学校最新防疫政策的了解,帮助同学们及时了解掌握线上订餐操作流程,会后,同学们纷纷表示:尽管空间上的隔离暂时无法跨越,但在艰难时期,有老师们的一路同行相伴、温暖帮助,一定能早日迎来长春的和丽春光!




